昆士兰科技大学 | 超强高考后升学攻略,带你圆梦昆士兰科技大学

本文将为高考学生介绍三条入读昆士兰科技大学本科的途径,带你圆梦QUT。


微信截图_20250507150747.png

(学生们在Gardens Point校园)



途经一

用高考成绩申请入读QUT本科


用高考成绩申请入读QUT本科,要求学生高考成绩至少达到总分的60%以上,专业不同对于入学的要求也会不同。下面我们为大家简单介绍几个热门专业的入学要求。


商学院本科

QUT商学院是澳大利亚首家三皇冠认证商学院,学科设置着眼未来,帮助学生更好的在未来瞬息万变的商业环境中取得成功。

商科学士

校区Gardens Point
入学时间:2月、7月和11月
学制:3年(6个学期)
IELTS雅思要求:总分6.5 (单项不低于6.0)(若语言成绩不满足可先进入EAP语言直升班,后续通过内部考试,直升主课)
学术要求:高考成绩不低于60%


创意作、传播及设计学院本科

QUT在传媒、 设计、 创意实践和美术等创意产业领域的教学和研究引领全球。QUT是全澳大利亚开设最多创意学科和专业的学校,并且拥有不少世界领先排名:媒体传播专业QS排名澳大利亚第1, 全球第19位;艺术与设计、 建筑二个专业均排名全球前100位

设计学士

校区Gardens Point

入学时间:2月、7月

学制:3年(6个学期)

IELTS 雅思要求:总分 6.5 (单项不低于 6.0) (若语言成绩不满足可先进入EAP语言直升班,后续通过内部考试,直升主课)

学术要求高考成绩不低于60%


QUT开设了种类丰富的设计课程,是澳洲第二大设计学院。所有专业均无需提交作品集。

创意产业学士

校区:Kelvin Grove

入学时间:2月、7月

学制:3年(6个学期)

IELTS 雅思要求:总分 6.5(单项不低于 6.0) (若语言成绩不满足可先进入EAP语言直升班,后续通过内部考试,直升主课)

学术要求高考成绩不低于60%

数据科学学士

校区:Gardens Point

入学时间:2月、7月

学制:3年(6个学期)

IELTS 雅思要求:总分 6.5(单项不低于 6.0) (若语言成绩不满足可先进入EAP语言直升班,后续通过内部考试,直升主课)

学术要求高考成绩不低于70%





途经二

用高中成绩入读大一快捷课程,衔接本科二年级


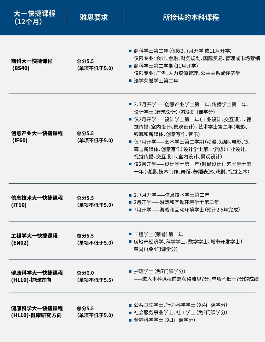
对于没有参加高考或者高考成绩不理想,不能达到直入QUT本科入学要求的学生,还可以通过大一快捷课程升读本科二年级,在同样时长内完成本科。大一快捷课程开设专业广,涵盖商科、IT、工程、创意传媒、护理及健康卫生等众多专业领域。

大一快捷课程优势

  • 快捷文凭课程与普通大一课程相比,学生将获得额外的学术与语言辅导、小班教学、面授课时更多,使学生顺利地过渡到所选本科专业的学习。

  • 顺利完成快捷文凭课程可获得最多一年本科学分,入读所选QUT本科专业的第二年。

  • 雅思要求相对普通大一稍低(雅思5.5,单项不低于5),学生在学习快捷课程同时提高学术英语,进入QUT本科课程之前无需再参加额外雅思考试(或其他英语水平测试)。

  • 学费相对普通大一更优惠。(2023年学费均在3万澳币/年以内)

微信截图_20250507150726.png

(点击图片放大)

商科大一快捷课程入读要求

校区:Kelvin Grove校区

入学时间:2、7、11月

学制:8-12个月

雅思要求:总分5.5分(单项不低于5.0)

学术要求高中三年平均成绩达到65%




途经三

高二/三成绩入读QUT预科,升读本科一年级


预科课程帮助学生同时提升学术与语言水平,达到攻读QUT学士学位所需的学术要求与英语语言要求。预科课程旨在为学生在本科阶段的学习奠定坚实的基础,课程内容包括英语、电脑及多媒体、文学研究以及与所选本科相关专业科目。学生修完预科课程后可直接入读相关本科一年级。

微信截图_20250507150704.png


(点击图片放大)

标准预科学术入学要求

高中两年平均成绩达到70%或高中三年平均成绩达到60%

强化预科学术入学要求

中三年平均成绩达到65%



未成年(18岁以下)学生入读QUT安排



18岁以下学生如法定监护人陪伴前往澳洲就读,可申请QUT提供的未成年人监护项目(Under 18 Supervision Program),入住经QUT批准的住宿直至年满18周岁。


澳洲留学网(www.australiastudy.cn/)是澳洲留学国际学生服务中心旗下:专注于澳洲一站式留学申请服务的专业网站。澳洲留学国际学生服务中心是澳洲专业事中国留学生来澳洲,游学,考察,对接的服务组织,主要从事出国留学、留学回国和来澳留学以及教育国际交流与合作的有关服务,与国内外相关机构建立了良好的业务合作关系。

服务中心官网:(http://www.australiastudy.cn/

咨询服务热线:400-0665-211


推荐

  • QQ空间

  • 新浪微博

  • 人人网

  • 豆瓣

取消
技术支持: 图灵科技